Accéder au contenu principal

Elevage Poney Landais

Les premières ponettes Landaises, âgées de 2 ans, à fouler le sol Lorrain furent Kelly et Ketty de La Rocque, nées chez Mr Gérard Castagnet à Rivière Saas et Gourby. 

C'est à la naissance de Santa Fée du Ménil (en photo), en 2006, que commence l'élevage hors berceau des poneys Landais du Ménil.

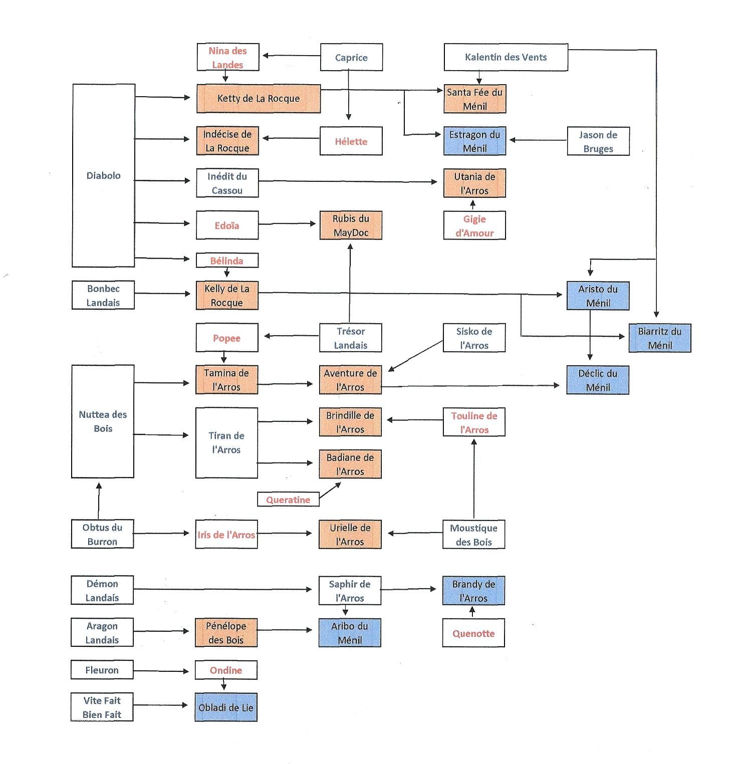
Arbre généalogique des Poneys Landais du Ménil  (Ci-dessous)

Vignettes sur fond orange : nos femelles / Vignettes sur fond bleu: nos mâles

Vignettes avec texte en rose : mère du poney (ou ponette) / Vignettes avec texte en bleu: père du poney (ou ponette)

Album de famille...(prochainement)

Title

Title

Title

Title

Title